">
兔年已過大半
想必不少準爸準媽
已經謀劃著想生個“龍寶寶”
備孕可是件大事
生活中應該怎樣用藥
在備孕期間顯得格外重要
在此提醒各位準爸準媽
有生育需求的育齡期患者
不論男女
一定要遠離利巴韋林這種藥!
劃重點:
① 妊娠期女性及計劃妊娠的女性和其男性伴侶禁用利巴韋林。
② 開始利巴韋林治療前應確認自己沒有懷孕。
③ 女性患者在使用利巴韋林治療期間以及停藥后9個月內應避免懷孕。
④ 男性患者的女性伴侶6個月內應避免懷孕。
⑤ 基于目前已有證據,如在上述時間范圍內不慎懷孕,不建議積極保胎。
⑥ 不建議哺乳期女性使用利巴韋林。
上干貨
利巴韋林(ribavirin,RBV)
又名病毒唑,是核苷類抗病毒藥物。利巴韋林在臨床上發揮抗病毒作用的機制尚不明確,細胞實驗證實利巴韋林對許多RNA病毒具有直接的抗病毒活性,并增加了多種RNA病毒基因組的突變頻率。
目前我國批準上市的利巴韋林有多種劑型,包括全身使用的口服片劑、泡騰顆粒、溶液、注射液、口含片及局部使用的滴鼻液、滴眼液等。其全身制劑適應癥主要為病毒性呼吸道感染(含呼吸道合胞病毒引起的病毒性肺炎和支氣管炎)及皮膚皰疹病毒感染。
該藥物的副作用也不少——可能導致廣泛的全身各系統不良反應,包括神經系統反應如口干、出汗、頭暈,全身反應如乏力、頭痛、發冷,消化系統反應如惡心、厭食、腹瀉,血液系統反應如貧血、白細胞減少、血小板減少等。
利巴韋林致畸風險高
利巴韋林已被證實有明確的致畸和胚胎毒性?;谌祟惻R床數據,妊娠期或妊娠前6個月內直接暴露于利巴韋林的女性所分娩的88名活產兒出生缺陷的發生率為9.09%,間接暴露(通過男性伴侶)于利巴韋林的女性分娩的98名活產兒的出生缺陷發生率為6.12%,均高于當地出生缺陷背景發生率2.72%。
且利巴韋林多劑量給藥的半衰期非常長,藥物可透過胎盤。
因此,CFDA于2023年再發公告,要求該藥說明書補充對備孕期女性和男性禁用的說明:
① 妊娠期女性及計劃妊娠的女性和其男性伴侶禁用利巴韋林;
② 具有生殖潛能的女性患者在利巴韋林用藥治療期間和用藥治療結束后的9個月內避免懷孕;
③ 開始利巴韋林治療前應確認妊娠檢查結果為陰性,且之后每月一次進行妊娠檢查。
備孕男性也禁用利巴韋林。
利巴韋林同時能引起睪丸精子的形態變化。因此,備孕期男性禁用利巴韋林。使用利巴韋林治療的男性患者,其女性伴侶6個月內應避免懷孕(建議使用兩種有效避孕方式嚴格避孕)。
利巴韋林與哺乳
目前尚無關于人類哺乳期使用利巴韋林的資料。但利巴韋林很可能會被分泌入母乳中。鑒于利巴韋林本身不良反應較多,不建議哺乳期女性使用利巴韋林。
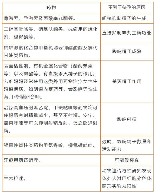
除了利巴韋林
這些藥物也要注意!
準媽媽

準爸爸

可是,準爸準媽
難免會有生病的時候
萬不得已需要服用藥物
應該注意些什么呢?
備孕期用藥遵循原則
能不用的藥就不用
能少用的藥就少用
必須用的藥,謹慎使用
分不清哪個不能用?
哪個該少用?
那就記住三個字:問醫生!
不要怕麻煩!
來源:經視健康家
Copyright ? 2001-2025 湖北荊楚網絡科技股份有限公司 All Rights Reserved
互聯網新聞信息許可證 4212025003 -
增值電信業務經營許可證 鄂B2-20231273 -
廣播電視節目制作經營許可證(鄂)字第00011號
信息網絡傳播視聽節目許可證 1706144 -
互聯網出版許可證 (鄂)字3號 -
營業執照
鄂ICP備 13000573號-1
鄂公網安備 42010602000206號
版權為 荊楚網 www.cnhubei.com 所有 未經同意不得復制或鏡像