
荊楚網(湖北日報網)訊(記者 白云 周光潔 實習生 田馨婷 通訊員 陳韻)賡續長江文脈,共創時代華章。9月27日至29日,“書香長江”閱讀周?武漢書展暨第19屆華中圖書交易會將在武漢國際會展中心和中國(武漢)文化博覽中心同步舉行。

愛上閱讀 智啟生活
“書香長江”閱讀周是“長江文化藝術季”十大子活動之一。本屆閱讀周活動以“新時代 新出版 新發展”為主題,以“愛上閱讀 智啟生活”為總體定位,由湖北省新聞出版局、中國書刊發行業協會指導,湖北省出版物發行業協會主辦,湖北長江出版傳媒集團有限公司、長江出版傳媒股份有限公司、武漢出版集團有限公司協辦,湖北省新華書店(集團)有限公司和武漢市新華書店有限公司承辦。兩個展館總面積為4.5萬㎡,同時,在全省市州設立分會場,同步開展系列文化活動。
展會圍繞“讓閱讀活起來、讓文化動起來、讓品牌立起來”的總體思路,突出主題出版、精品出版、數字出版、數字教育和文旅融合,力爭把展會打造成集圖書展銷會、全民閱讀會、行業交流會和產業融合會等多種功能于一體的行業發展盛會。
長江為名 書香為媒
本屆展會通過“圖書+”模式展現長江文化元素,以長江好書、長江好物、非遺文創、民俗藝術為紐帶,集成文化資源,展示文化、文創、文旅三者的深度融合發展成果。通過“看、聽、讀、演、玩”等多種形式呈現“閱讀之美”,為讀者提供獨特的文化體驗。
按照安排,將舉辦“書香長江”閱讀周?武漢書展暨第19屆華中圖書交易會啟動儀式、湖北省2024年9.28全民讀書周活動、湖北省“倍閱”大學生紅色共讀活動、“書香長江?十佳文創產品”“書香長江?十佳荊楚禮物”“書香長江?十佳文創企業(機構)”系列評選活動、名家講座與名作分享活動、“品味長江·文化共享”館社店交流研討會暨“百場講書讀荊楚”全省巡講活動啟動儀式。活動方除為廣大讀者策劃舉辦了150余場文化活動外,還將在全省各新華書店分會場策劃“書香長江”閱讀周?武漢書展閱讀嘉年華十大文化惠民活動近千場,讓讀者盡情享受閱讀之旅。
大咖云集 文化盛宴
在武漢國際會展中心、中國(武漢)文化博覽中心兩個展區以及高校和圖書館,將廣泛舉辦名家講座、新書發布與名作分享活動,陳彥、張煒、敬一丹、柳建偉、劉醒龍、東西、童慶禧、張獻龍、曹文軒、沈石溪、徐魯、李舫、賀云翱、莫礪鋒、陳文新、六小齡童等60余位名人名家將參加本屆展會,聚焦文學、主題教育、人文歷史、青少年閱讀等領域進行深入交流,并同步進行線上直播互動。
在分會場的設置上,“書香長江”閱讀周·武漢書展閱讀嘉年華系列活動已于9月初啟動,持續開展到10月中旬,通過“線上+線下”“店內+店外”的形式,在全省開展十大文化惠民活動,從圖書文創展陳、文化惠民、活動體驗、閱讀推廣等層面構建全方位、多層次、互動性強的綜合性文化盛宴。
沉浸體驗 全民閱讀
值得一提的是,“書香長江”閱讀周將首次在武漢國際會展中心和中國(武漢)文化博覽中心同步舉辦,兩大展區各有特色,帶給群眾不同的沉浸式閱讀體驗。
在武漢國際會展中心展區,將邀請中國出版集團、人民教育出版社、上海世紀出版集團、浙江出版聯合集團等國內、省內知名出版單位參展。同時,匯聚國內領先的數字文化及數字教育企業,總面積約20000㎡,主要分為出版產業、文化創意和閱讀嘉年華三大組團。以“閱讀+”為主線,打造閱讀新時代、閱讀新希望、閱讀新浪潮、閱讀新主張、閱讀新生活、閱讀新生代六大特色功能專區。
在中國(武漢)文化博覽中心展區,來自全國各地的民營書企集中展示新產品、新業態和新模式。
展會期間將發放100萬元文化惠民券,并在湖北省新華書店(集團)有限公司線上電商平臺、會員系統發放100萬元折扣券。
延伸資料
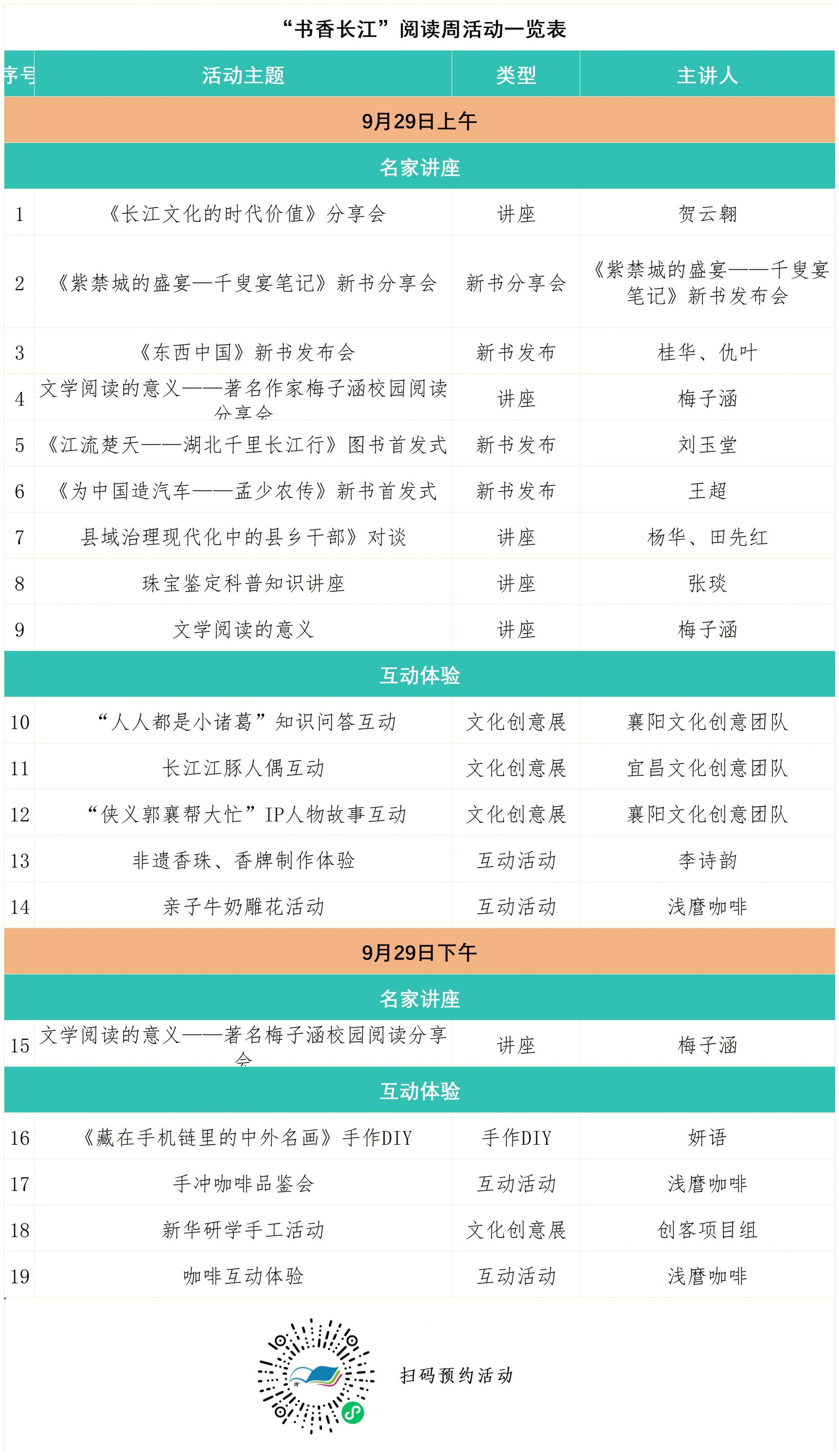
“書香長江”閱讀周活動一覽表





交通指南:
武漢國際會展中心展區

地鐵路線:地鐵2號線至中山公園站(B出口);
公交路線:乘坐42路/291路/519路/522路/524路/575路/592路705路/706路/726路/808路外環至武展東路下車;或乘坐208路/505路/508路/526路/549路/551路615路/712路/716路/802路至解放大道武展站下車。
中國(武漢)文化博覽中心展區

地鐵路線:地鐵2號線、3號線或8號線至宏圖大道站(H出口);
公交路線:乘坐公交322路/286路/294路/299路/H95路等線路,至金銀潭大道銀潭路口站下車;或乘坐公交290路/289路/296路/295路等線路,在宏圖路地鐵站宏圖大道站下車。
“書香長江”閱讀周重點活動安排
(一)“書香長江”閱讀周?武漢書展暨第19屆華中圖書交易會啟動儀式
9月27日上午9:00,在武漢國際會展中心四樓長江廳舉行。主要議程包括領導和嘉賓致辭,戰略合作、重點項目簽約,文創平臺上線和巡館活動等。
(二)“書香長江”9·28全民閱讀周啟動儀式
9月28日上午,在武漢國際會展中心一樓主活動區現場舉行湖北省2024年全民閱讀活動周啟動儀式。
(三)倍閱大學生紅色共讀活動啟動儀式
9月28日上午,在武漢國際會展中心一樓主活動區舉行。現場組織大學生開展系列紅色共讀活動,展示優秀紅色經典,倡導大學生讀紅色經典、學輝煌黨史、誦百年芳華,歌時代華章,奏響傳承紅色文化的青春最強音。
(四)“書香長江?十佳文創產品”“書香長江?十佳荊楚禮物”“書香長江?十佳文創企業”系列評選活動
9月27日上午,在武漢國際會展中心一樓南廳活動區舉行。“書香長江·十佳文創產品”“書香長江·十佳荊楚禮物”“書香長江·十佳文創企業” 評選活動由湖北省文化創意產業協會、湖北省出版物發行業協會、武漢文化創意產業協會、省新華書店集團倍悅文創公司共同舉辦,發布優秀文創成果、舉辦文化創意沙龍,激發文化產品設計創新潛能,推動文化創意產業與出版產業深度融合。
(五)名家講座與名作分享活動
9月27日至29日,在武漢國際會展中心、中國(武漢)文化博覽中心兩個展區以及高校和圖書館,將廣泛舉辦名家講座、新書發布與名作分享活動,陳彥、張煒、敬一丹、柳建偉、劉醒龍、東西、童慶禧、張獻龍、曹文軒、沈石溪、徐魯、李舫、賀云翱、莫礪鋒、陳文新、六小齡童等60余位名人名家將參加本屆展會,聚焦文學、主題教育、人文歷史、青少年閱讀等領域進行深入交流,并同步進行線上直播互動。
(六)“品味長江·文化共享”館社店交流研討會暨“百場講書讀荊楚”全省巡講活動啟動儀式
9月27日下午,在武漢國際會展中心一樓活動區舉行。由湖北省新華書店(集團)有限公司與湖北省圖書館聯合舉辦,組織省內公共圖書館、出版社共同就“長江文化”文獻建設、館藏研究和傳播弘揚進行學術探討。同時,公布第五屆十佳荊楚好書入選名單,并啟動“百場講書讀荊楚”全省巡講活動。
(七)“書香長江”閱讀周?武漢書展閱讀嘉年華十大文化惠民活動
將在展會期間發放100萬元惠民券,在湖北新華線上電商平臺、會員系統發放100萬元折扣券,著力提升活動的群眾性和參與度。在分會場的設置上,“書香長江”閱讀周·武漢書展閱讀嘉年華系列活動已于9月初啟動,持續開展到10月中旬,通過“線上+線下”“店內+店外”的形式,在全省開展十大文化惠民活動,從圖書文創展陳、文化惠民、活動體驗、閱讀推廣等層面構建全方位、多層次、互動性強的綜合性文化盛宴。
Copyright ? 2001-2025 湖北荊楚網絡科技股份有限公司 All Rights Reserved
互聯網新聞信息許可證 4212025003 -
增值電信業務經營許可證 鄂B2-20231273 -
廣播電視節目制作經營許可證(鄂)字第00011號
信息網絡傳播視聽節目許可證 1706144 -
互聯網出版許可證 (鄂)字3號 -
營業執照
鄂ICP備 13000573號-1
鄂公網安備 42010602000206號
版權為 荊楚網 www.cnhubei.com 所有 未經同意不得復制或鏡像