">
極目新聞記者 張聰
9月25日晚10點,十年未曾在武漢開唱的周杰倫,終于落地武漢。網友發布的視頻顯示,周杰倫在歌迷的吶喊聲中,從天河機場出口通道快步走上商務車,短短的幾秒時間里他一直跟武漢歌迷揮手。

視頻截圖
值得一提的是,身材高挑、長發披肩的昆凌一路隨行,上車后也溫柔笑著跟粉絲招手致意。

視頻截圖
9月26-28日,周杰倫2025“嘉年華”世界巡回演唱會-武漢站將在武漢體育中心體育場舉行,這是周杰倫在2015年之后再度來武漢開唱。
此前,周杰倫這場演唱會在貓眼的“想看”人數一度突破600萬,貓眼平臺曾提到,這不僅是貓眼平臺以及武漢歷史上“想看”人數最多的演唱會,也是2025年目前為止,想看人數最多的演唱會。

十年沒來武漢,周杰倫對武漢歌迷也給出了回饋,25日22:01,他在抖音發聲:到達武漢,謝謝接機的朋友們,早點回家啊!

有網友關注到,周杰倫發布的這則視頻時長僅1秒,但即便如此,還是有歌迷認出了自己并截圖喊話:杰倫,這是我!

>>>新聞多看點<<<
9月26日至28日
周杰倫演唱會
即將在武漢體育中心開唱
歌迷可乘坐地鐵
至3號線體育中心站(由A、B口出站)
或至3/6號線換乘站
東風公司站(由J口出站)
直達武漢體育中心
武漢地鐵也提前制定了
專項行車保障方案

武漢地鐵3號線體育中心站設有大幅指引標志。通訊員童玲 攝
9月26日至28日晚間,3號線升官渡停車場、6號線老關村車輛段增設多列備用列車,以隨時應對突發大客流;
聯合體育中心場館方實時掌握演唱會進度,在疏散期間根據客流情況及時啟動大客流預案,相關車站全員到崗,通過引導乘客單循環行進、增設無包快檢通道、站臺分散候車,并聯動調度、乘務上線備車等舉措,全力保障乘客有序通行、快速乘車。
“演唱會期間,為應對工作日下午的出站高峰,我們調整全站18組閘機的16組為出站模式,工作人員引導歌迷從A、B口出站。夜間散場集中進站時段,我們也提前設置17組閘機通道為進站模式,全力保障乘客快速通行。”
3號線沌陽站區負責人字俊奇介紹,目前,周杰倫演唱會的專項引導標志已張貼好,高峰時段工作人員將翻倍增加至40人。同時,3/6號線東風公司站也增設引導標志、便攜式擴音器及隔離欄桿等,客流增大時加強對離場館最近的J口人員疏導力度。

3號線體育中心站設有“周同學”打卡點。通訊員童玲 攝
演唱會期間,武漢地鐵特別推出3號線“周同學”主題專列及限量版1日票,同時,在3號線體育中心站廳內設置有巨幅打卡點,方便歌迷互動留念。
武漢地鐵溫馨提示:演唱會期間,體育中心附近部分路面將有臨時交通管制。為避免擁堵,建議廣大市民乘客乘坐地鐵出行,省時省心省力直達場館及周邊。

周杰倫武漢演唱會出行指南
周杰倫武漢演唱會即將開唱,武漢交警已公布詳細出行指南:
· 交通管制·
時間:2025年9月26日—28日,每晚7:30開演
活動期間,每日路段管控情況如下:
體育路(太子湖路→車城北路):上午9:30開始,禁止機動車通行和停放;
太子湖路(東風大道→體育路):下午3:00開始,禁止機動車通行和停放;
體育北路(萬達停車場進出口至太子湖路方向):根據情況實行臨時管制;
車城北路(體育路至寧康路方向):下午3:00開始,禁止機動車通行和停放;
體育東路(太子湖路至神龍大道)路段、太子湖路(東風大道至芳草路)路段、車城北路(東風大道至體育東路)路段、體育路(東風大道至太子湖路、車城北路至神龍大道)路段、體育北路(體育路至萬達停車場進出口)、寧康路(神龍大道至車城北路)路段雙向禁止機動車停放。
體育中心周邊東風大道(太子湖北路至神龍大道)、體育路、車城北路、太子湖路、體育東路、寧康路禁止大型貨車通行。

·綠色出行·
首選地鐵:
坐3號線到體育中心站A口,出站就是演唱會入口;坐3號線/6號線到東風公司站J口,步行幾分鐘。
公交:
208、597、579等多條公交線直達“東風大道三角湖路站”;K1、K2直達“沌口體育中心停車場”。
自駕:
體育中心周邊車位只有2000個左右,可通過“武漢停車”APP或小程序實時查看演唱會周邊可用停車場位置及剩余泊位,選定后根據高德地圖等導航軟件前往對應停車場。
因停車位無法滿足大量歌迷自駕需求,強烈建議采用“P+R”模式(停車+換乘地鐵)。
推薦停車換乘點位:

操作建議:
提前導航至上述停車場停車→轉乘地鐵3號線或6號線→坐1至2站即可到達體育中心站/東風公司站→步行輕松入場,避開擁堵和管制區域
·溫馨提示·
1.活動期間觀眾較多,體育中心周邊道路通車流增加,前往體育中心周邊的人員請盡量錯峰出行,高峰時段請做好出行規劃,盡量避免進入體育路(東風大道至神龍大道)、太子湖路(東風大道至芳草路)、體育東路、車城北路(東風大道至車城東路)、寧康路等路段。需通行該區域的人員或車輛,可選擇繞行神龍大道、沌陽大道、太子湖北路、江城大道等外圍道路。
2.因體育中心周邊道路管控,周邊小區居民可提前規劃回家線路,合理選擇其他線路通行,如寧康園可繞行神龍大道、寧康園2號門;湘隆小區可繞行神龍大道、寧康路;萬科翡翠玖璽小區繞行車城東路、太子湖路。
3.自駕前往武漢體育中心觀看演出的車輛,請服從工作人員的指引,將車輛規范、有序停放在停車場。
4.由于活動當日體育中心周邊道路較為擁堵,貨車及危化品車輛不要進入東風大道(不含)—體育路—太子湖路—芳草路(不含)—車城東路(不含)—神龍大道(不含)—東風大道(不含)合圍區域內,可繞行神龍大道、車城東路等外圍道路。
全市地鐵站周邊停車場

全市地鐵站周邊商圈停車場

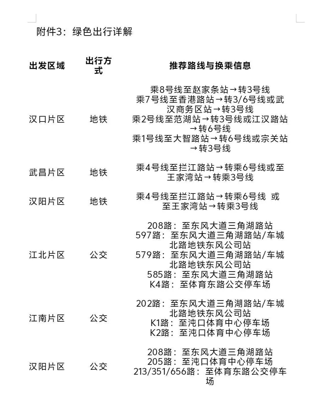
綠色出行詳解

Copyright ? 2001-2025 湖北荊楚網絡科技股份有限公司 All Rights Reserved
互聯網新聞信息許可證 4212025003 -
增值電信業務經營許可證 鄂B2-20231273 -
廣播電視節目制作經營許可證(鄂)字第00011號
信息網絡傳播視聽節目許可證 1706144 -
互聯網出版許可證 (鄂)字3號 -
營業執照
鄂ICP備 13000573號-1
鄂公網安備 42010602000206號
版權為 荊楚網 www.cnhubei.com 所有 未經同意不得復制或鏡像