">
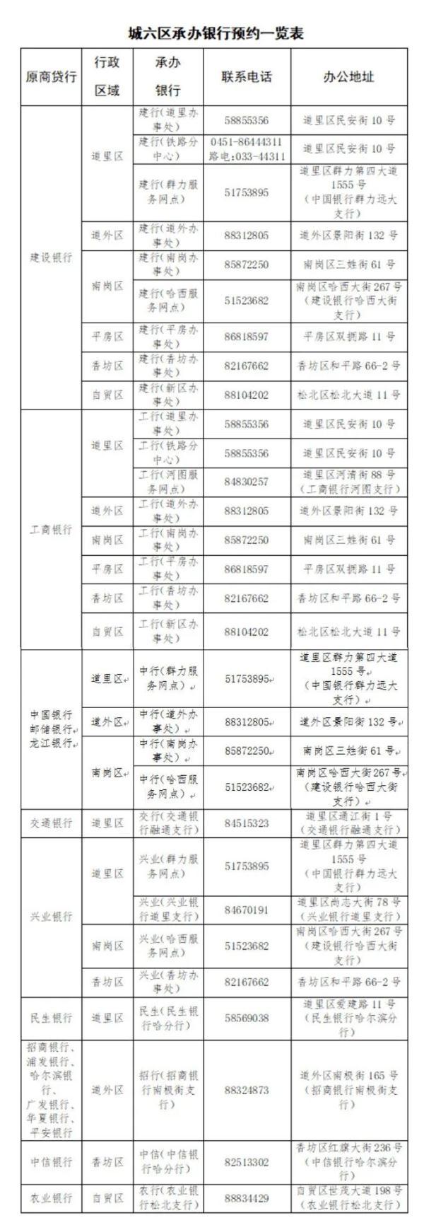
6月哈住房公積金管理中心推出公積金“商轉公”業務,受到了市民的廣泛關注。記者16日從該中心獲悉,為方便繳存職工辦理相關業務,目前,該中心已與在哈16家銀行簽訂了合作協議。其中,中行、農行等9家銀行可直接辦理順位抵押“商轉公”業務。
為有效緩解貸款職工還款壓力,減少繳存職工家庭購買自住住房貸款的利息支出,哈住房公積金中心推出了“先還后貸”“順位抵押”兩種申請“商轉公”貸款辦理方式,為符合條件職工進行辦理。
“商轉公”順位抵押
是指在辦理商貸轉公積金貸款的過程中,經公積金管理中心審批同意,對符合住房公積金貸款條件的借款人,無需自行結清商貸,通過辦理第二順位抵押登記手續,將公積金貸款資金轉入商貸貸款賬戶用于結清商貸,將商貸轉換為公積金貸款的業務。

記者在采訪中了解到,對于借款申請人在中國銀行、工商銀行、建設銀行、農業銀行、交通銀行、招商銀行、興業銀行、民生銀行、中信銀行等9家受托銀行辦理商業貸款的,由公積金中心審批通過后,無需自籌資金,可選擇順位抵押方式申請“商轉公”貸款,并由同一銀行承辦。
此外,借款人在非受托銀行辦理商貸業務的,由指定銀行承辦。這其中,對于借款申請人在哈爾濱銀行、浦發銀行、廣發銀行、華夏銀行、平安銀行等5家銀行辦理商業貸款的,可由招商銀行承辦;在郵儲銀行、龍江銀行等2家銀行辦理商業貸款的,可由中國銀行承辦。
實習生 秦藝鳴 記者:劉述波
來源:哈爾濱日報
Copyright ? 2001-2025 湖北荊楚網絡科技股份有限公司 All Rights Reserved
互聯網新聞信息許可證 4212025003 -
增值電信業務經營許可證 鄂B2-20231273 -
廣播電視節目制作經營許可證(鄂)字第00011號
信息網絡傳播視聽節目許可證 1706144 -
互聯網出版許可證 (鄂)字3號 -
營業執照
鄂ICP備 13000573號-1
鄂公網安備 42010602000206號
版權為 荊楚網 www.cnhubei.com 所有 未經同意不得復制或鏡像