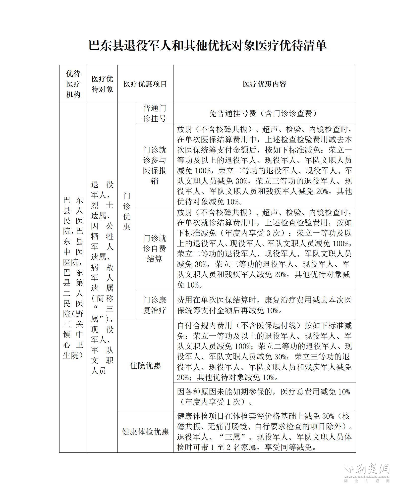
荊楚網(湖北日報網)訊(通訊員田子信 余洪媛)近日,巴東縣發布《關于退役軍人和其他優撫對象醫療優待辦法的通告》(以下簡稱《辦法》),明確從7月1日起,巴東縣人民醫院、縣中醫醫院、縣第二人民醫院三家全縣二級及以上公立醫院為優待醫療機構,全面開通優先窗口與通道,為全縣退役軍人,烈士遺屬、因公犧牲軍人遺屬、病故軍人遺屬(以下簡稱“三屬”),現役軍人、軍隊文職人員提供實實在在的醫療優待,為全縣退役軍人和優撫對象送上了一份厚重的“健康禮包”。
基礎醫療“免費禮包”:優待對象到定點醫療機構就醫憑退役軍人優待證或有效優撫證件,即可免除普通掛號費(含門診診查費)。
診療費用“減免禮包”:優待對象在定點醫療機構住院就醫、門診就診,除醫保正常報銷外,單次費用結算中對放射(不含核磁共振)、超聲、檢驗、內鏡檢查等符合條件的自付部分可獲得梯度式醫療減免:其中,榮立一等功及以上的退役軍人、現役軍人、軍隊文職人員減免100%,榮立二等功的退役軍人、現役軍人、軍隊文職人員減免30%,榮立三等功的退役軍人、現役軍人、軍隊文職人員和殘疾軍人減免20%,其他優待對象減免10%。
健康體檢“優惠禮包”:定點醫院健康體檢項目在體檢套餐價格基礎上減免30%,退役軍人、“三屬”、現役軍人、軍隊文職人員及優待對象家屬,享受同等優惠。
“三家醫院本著‘醫院負擔、關愛奉獻’的原則,為全縣退役軍人和其他優撫對象的送上了一份健康大禮包,體現了‘關心國防、熱愛軍隊、尊崇軍人’鮮明導向,營造了濃厚的擁軍優屬氛圍。”巴東縣退役軍人事務局負責人表示,將持續完善機制,努力減輕退役軍人和其他優撫對象的醫療負擔,鼓勵社會參與,減輕財政壓力,讓“普惠+優待”的優質醫療服務照亮尊重退役軍人之路,讓每一位曾為國家奉獻的忠誠衛士都有“醫”靠,都能在健康守護中感受到實實在在的尊崇與榮光。

Copyright ? 2001-2025 湖北荊楚網絡科技股份有限公司 All Rights Reserved
互聯網新聞信息許可證 4212025003 -
增值電信業務經營許可證 鄂B2-20231273 -
廣播電視節目制作經營許可證(鄂)字第00011號
信息網絡傳播視聽節目許可證 1706144 -
互聯網出版許可證 (鄂)字3號 -
營業執照
鄂ICP備 13000573號-1
鄂公網安備 42010602000206號
版權為 荊楚網 www.cnhubei.com 所有 未經同意不得復制或鏡像