">
極目新聞記者 劉孝斌
10月14日,有導游在網絡平臺發布信息稱,已經接到張家界天門山景區的通知,自2025年11月1日起,天門山景區門票將漲價10元。

張家界天門山
極目新聞記者注意到,這位導游在網上轉發了一份《天門山景區關于門票價格政策及運營事項調整的通知》。該通知顯示,根據相關文件規定,天門山景區自2025年11月1日起對門票價格政策進行調整。此通知上還有一張張家界天門山景區門票價格政策調整后的價格表,稱門票為72元,交通費:天門山索道單程108元、天門洞快線索道單程76元、7級穿山扶梯單程42元、公路游覽車單程33元。
極目新聞記者以游客身份給這位導游發私信,她回應稱確實已經接到通知,自2025年11月1日起,天門山景區門票將漲價10元,目前的門票價格是62元。
極目新聞記者聯系張家界一家旅行社的導游,該導游稱確實有接到自2025年11月1日起天門山景區將漲價10元的通知,具體的價格以景區公布為準。
10月14日上午,極目新聞致電張家界天門山景區客服熱線,工作人員稱目前套票的價格為成年人278元,其他人群按照相關優惠政策執行。關于自2025年11月1日起天門山景區將漲價10元的信息,該工作人員稱她沒有接到通知。

天門山官微門票預訂截圖
在張家界天門山景區微信公眾號上,記者也沒有看見門票價格調整的通知。
極目新聞記者就此事致電張家界市文旅廣體局辦公室,工作人員稱需要咨詢具體科室。記者撥打相關科室電話,顯示無法接通。

湖南省發改委文件截圖
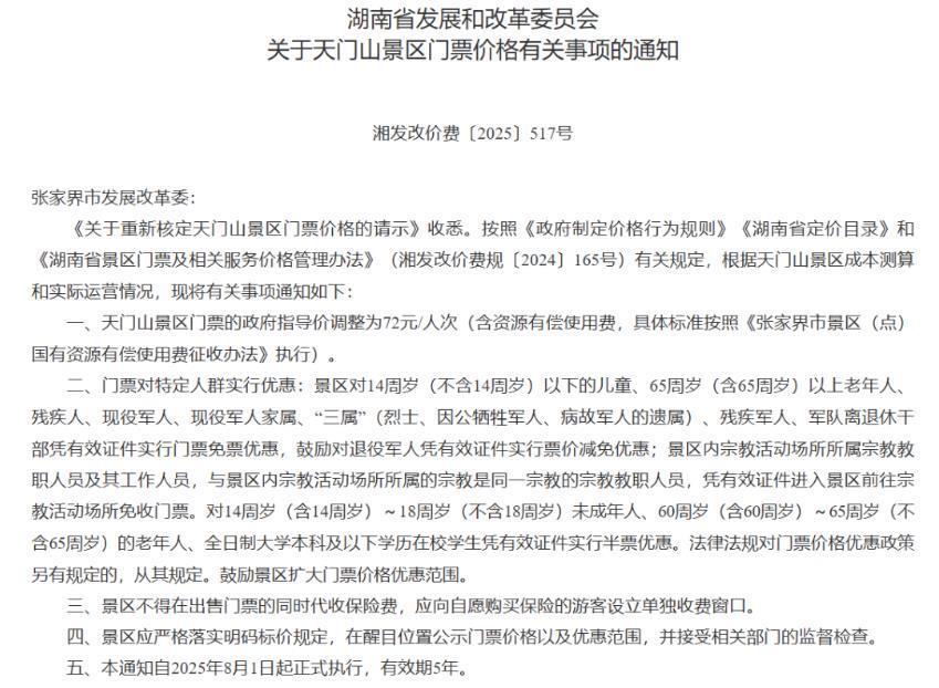
極目新聞記者搜索發現,2021年張家界市發改委發布的《張發改價費【2021】152號關于印發《張家界市政府管價景區目錄(2021年)》的通知》中明確,天門山景區淡旺季的門票價格均為62元/人次。同時,極目新聞記者還注意到,今年8月27日,湖南日報新媒體曾經發布一篇題為《最新!湘潭這個5A級景區門票有調整》的報道,稱8月25日,湖南省發展和改革委員會官網先后發布了關于滴水洞景區、炎帝陵景區、南岳大廟、天門山景區門票價格調整有關事項的通知。其中就有一份《湖南省發展和改革委員會關于天門山景區門票價格有關事項的通知》(湘發改價費〔2025〕517號),明確天門山景區門票的政府指導價調整為72元/人次(含資源有償使用費,具體標準按照《張家界市景區(點)國有資源有償使用費征收辦法》執行),并且明確本通知自2025年8月1日起正式執行,有效期5年。
Copyright ? 2001-2025 湖北荊楚網絡科技股份有限公司 All Rights Reserved
互聯網新聞信息許可證 4212025003 -
增值電信業務經營許可證 鄂B2-20231273 -
廣播電視節目制作經營許可證(鄂)字第00011號
信息網絡傳播視聽節目許可證 1706144 -
互聯網出版許可證 (鄂)字3號 -
營業執照
鄂ICP備 13000573號-1
鄂公網安備 42010602000206號
版權為 荊楚網 www.cnhubei.com 所有 未經同意不得復制或鏡像