">
極目新聞記者 鄧波
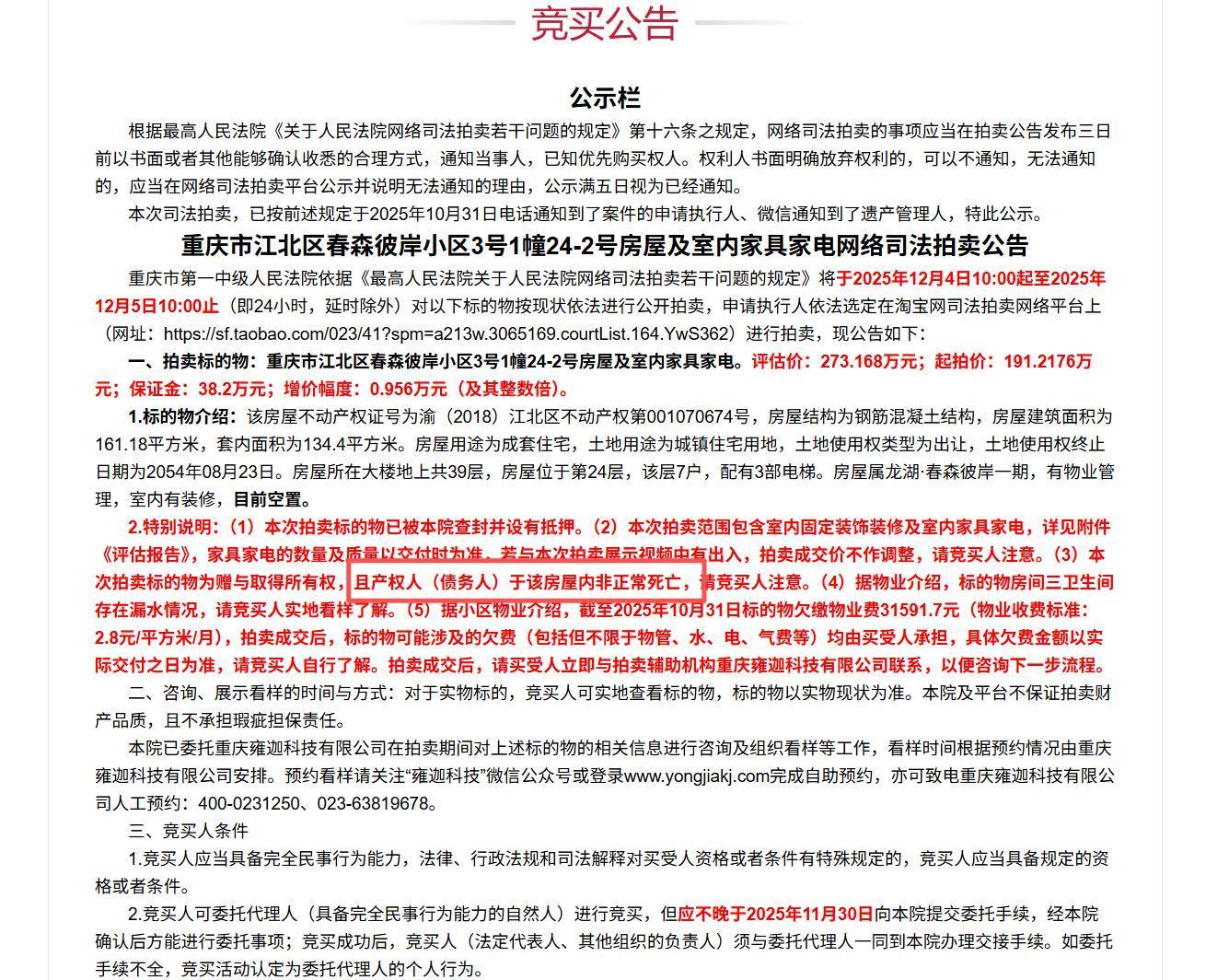
11月3日,重慶市第一中級人民法院發布了一則司法拍賣公告,位于重慶市江北區春森彼岸小區一套134平方米的房屋被司法拍賣,起拍價191萬元。值得注意的是,公告里特別提示,產權人(債務人)在該房屋內非正常死亡。

拍賣公告特別說明
公告顯示,此次私發拍賣的拍品為重慶市江北區春森彼岸小區3號1幢24-2號房屋及室內家具家電,拍品所有人為被執行人,土地使用權終止日期為2054年8月23日,房屋建筑面積161.18平方米,房屋套內面積134.4平方米,有查封、有抵押,無租賃、目前空置。
據評估公司出具的評估報告顯示,該套房屋評估單價為16860元每平方米,評估價值為271.75萬元,室內家具評估價值為1.418萬元。評估報告特別提示,據物業工作人員口頭介紹,估價對象產權人于室內非正常死亡,本次估價未考慮這一情況造成的影響。
法院公告也特別說明,該房屋已被法院查封并設有抵押,本次拍賣標的物為贈予取得所有權,且產權人(債務人)于該房屋內非正常死亡,請競買人注意。

房屋內照片
該房屋評估價273.168萬元,起拍價191.2176萬元,保證金38.2萬元,拍賣時間為2025年12月4日10時至12月5日10時。截至11月6日10時許,該次拍賣已有1768人圍觀,75人設置提醒,但0人報名。
11月6日,極目新聞記者致電被委托的帶看公司了解情況,接線人員表示,產權人在屋內非正常死亡,目前尚無人預約看房。因為該房屋為贈予所得權,競買人拍到手過戶時可能要承擔二次稅費問題。
Copyright ? 2001-2025 湖北荊楚網絡科技股份有限公司 All Rights Reserved
互聯網新聞信息許可證 4212025003 -
增值電信業務經營許可證 鄂B2-20231273 -
廣播電視節目制作經營許可證(鄂)字第00011號
信息網絡傳播視聽節目許可證 1706144 -
互聯網出版許可證 (鄂)字3號 -
營業執照
鄂ICP備 13000573號-1
鄂公網安備 42010602000206號
版權為 荊楚網 www.cnhubei.com 所有 未經同意不得復制或鏡像