">
我省高度重視產業工人隊伍改革、人才強省建設、技能強省建設,先后出臺了《關于實施技能人才振興計劃建設技能強省的若干意見》《關于提高技術工人待遇的意見》《關于推行終身職業技能培訓制度的實施意見》等文件。
省里如此重視技能人才培育發展,又到畢業季,如選擇讀技工院校,有優惠扶持政策嗎?哪些技校是比較“靠譜”的?
20日,省人社廳發布2019年技校招生信息,并就考生關心的問題進行解答。
技工院校學生資助政策解答
問:上技工院校可享受到哪些資助政策?
答:在中等職業教育階段,我國建立了以免學費、助學金為主,學校和社會資助及頂崗實習等為補充的學生資助制度。
主要包括:國家中等職業學校免學費政策、國家中等職業學校助學金政策、技能扶貧政策、實習教學階段通過頂崗實習獲得一定報酬以及地方政府、行業企業和社會團體設立的中等職業學校學生助學金、獎學金等等。
同時,鼓勵和引導金融機構為接受中等職業教育的學生提供助學貸款。實行“綠色通道”制度,對攜有可證明其家庭經濟困難材料的新生,可先辦理入學手續,根據核實后的家庭經濟情況予以不同方式的資助,再辦理學籍注冊。申請資助時,優先為建檔立卡貧困家庭學生落實中職資助政策。確保做到對建檔立卡貧困學生應助盡助、應補盡補,不漏一人。
問:有哪些學生可以享受國家免學費政策?
答:根據省財政廳、省教育廳、省人社廳2018年1月5日印發的《湖北省中等職業學校免學費補助資金管理辦法》《湖北省中等職業學校國家助學金管理辦法》:中職學校(含技工學校下同)免學費對象是中職學校全日制正式學籍的一、二、三年級中所有農村(含縣鎮)學生、地級以上城市新遠城區的學生,以及城市涉農專業學生和家庭經濟困難學生(含戲曲表演專業,其他藝術類相關表演專業學生除外)。
問:涉農專業的具體范圍是什么?
答:涉農專業范圍根據人力資源社會保障部2018年發布的《全國技工院校專業目錄》確定。目前涉農專業為27個,分別是:種植、現代農藝技術、果蔬花卉生產技術、畜禽生產與疫病防治、畜牧獸醫、水產養殖、野生動物保護、農產品保鮮與加工、棉花加工與檢驗、現代林業技術、園林技術、木材加工、林產品加工、森林資源保護與管理、森林采運工程、農業機械使用與維護、農村能源開發與利用、農業與農村用水、航海捕撈、中草藥種植、農村電氣技術、農村經濟綜合管理、農資連鎖經營與管理、農產品營銷與儲運、茶葉生產與加工、生態農業技術和寵物醫療與護理。
問:享受免學費政策城市家庭經濟困難學生的具體范圍如何確定?
答:城市家庭經濟困難學生的免學費比例,全省統一按在校城市學生的10%確定。
問:免學費資金是否直接發放到學生手中?
答:免學費資金最終撥給學校,不發放到學生手中。
問:中職學校(含技工學校)國家助學金資助對象是什么?范圍如何確定?
答:國家助學金資助對象是具有中職學校全日制學歷教育正式學籍的一、二年級在校涉農專業學生和非涉農專業家庭經濟困難學生。我省非涉農專業家庭經濟困難學生人數按對應年級在校學生的15%確定(扣除涉農專業學生、連片特困地區和比照西部政策地區及林區農村學生)。
問:國家助學金資助標準是多少,以何種方式發給學生?
答:一年制中職學校學生符合條件的可以享受第一學期國家助學金;兩年制中職學校學生符合條件的可以享受第一學年國家助學金;三年制(含)以上中職學校學生,符合條件的可以享受第一、二學年國家助學金。
國家助學金主要資助受助學生在校期間的生活費用開支,現行的資助標準為每生每年2000元,通過中職學生資助卡發放給受助學生。
問:中職國家助學金如何申請、評審和發放?
答:助學金按學期申請和評定,按月發放。具體流程如下:(1)學生在入學前辦理好身份證;(2)學生填寫《中等職業學校國家助學金申請表》,在新學年開學一周內向就讀學校提交,并遞交家庭經濟困難相關證明材料;(3)學校受理學生申請并組織初審;(4)有關部門審批,并將擬資助學生名單在學校內進行不少于5個工作日的公示;(5)技工院校或學生資助管理機構為每位受助學生辦理中職學生資助卡。由有關部門將助學金直接發放到資助卡中,學生憑本人身份證、學生證至相關銀行激活資助卡,方可取款。發卡銀行不得向學生收取卡費或押金等費用,也不得從學生享受的國家助學金中抵扣。
問:享受“免學費”政策的學生能否同時享受“國家助學金”政策?
答:符合政策規定條件的學生,可同時享受這兩項資助政策。
問:民辦技工院校學生是否能享受國家免學費政策?
答:對在職業教育行政管理部門依法批準、符合國家標準的民辦中等職業學校就讀的一、二、三年級符合免學費政策條件的學生,按照當地同類型同專業公辦中等職業學校免除學費標準給予補助。民辦中等職業學校經批準的學費標準高于補助的部分,學校可以按規定繼續向學生收取。
我省技工院校招生及技能人才待遇政策解答
問:我省技工院校招生對象是哪些?
答:(一)初、高中及以上學歷畢業生;(二)企業職工、退役士兵、失業人員、農村轉移勞動力等城鄉各類勞動者。
問:如何申請讀技工院校?
答:(一)入學方式。技工院校實行自主招生,在國家人力資源社會保障部全國技工院校電子注冊和統計信息管理系統進行學籍注冊。(二)報名方式。憑戶口簿、身份證、畢業證書、職業資格證書或技能等級證書等登記入學,一寸紅底免冠彩照2張等報名辦理入學手續。
問:讀技校一般要讀幾年?
答:(一)中級技工班:1.初中畢業生學制3年;2.高中畢業生學制2年。(二)高級技工班:1.對口專業達到中級技能水平學生學制2年;2.高中畢業生學制3年。(三)預備技師班:1.對口專業達到高級技能水平學生學制2年;2.對口專業達到中級技能水平學生學制3年;3.高中畢業生學制4年。
問:技校是每天都要在學習嗎?可不可以靈活參加學習?
答:(一)全日制教育。初、高中及以上學歷畢業生和其他愿意參加全日制教育的人員,在國家規定的修業年限內全日在校學習。(二)非全日制教育。學生在規定的修業年限內,利用業余等靈活時間參加學習,完成培養計劃并修滿學分。(三)短期培訓。技工院校常年開設就業技能培訓、創業培訓、勞動預備制培訓、崗位技能提升培訓、復員退伍軍人技能培訓、技能扶貧培訓等各種短期培訓班。培訓結業后,經考核合格,可取得國家職業資格證書或專項能力證書。
問:我省這幾年技校畢業就業怎么樣?
答:技工院校與用人單位實行“訂單招生、定向培養”,就業率長年保持在98%以上。用人單位聘用技工院校中級工班、高級工班、預備技師(技師)班畢業生,分別按相當于中專、大專、本科學歷落實相關待遇,并按規定享受高校畢業生實習和就業創業補貼政策(鄂辦發[2017]44號文件)。
問:作為技能人才,能享受到什么待遇?
答:根據省委辦公廳、省政府辦公廳印發的《關于實施技能人才振興計劃建設技能強省的若干意見》,我省不斷提高技能人才待遇,明確技工院校中級工班、高級工班、預備技師(技師)班畢業生,分別與中專、大專、本科畢業生待遇相同;明確高級工、技師、高級技師比照助理工程師、工程師、高級工程師,在工資、帶薪學習、休假、出國進修等方面享受同等待遇。同時,具有中級工以上技能水平的技能人才,可在就業地按程序辦理落戶手續。
畢業有學歷證也有職業資格證
我省把技能人才評價權放到企業,建立以職業能力導向,以工作業績為重點,注重職業道德和職業知識水平的技能人才評價體系,對東風汽車公司、葛洲壩集團、三江航天集團等100多家省部屬大中型企業開辟了企業技能人才自主評價綠色通道。
引導大中院校開展過程化考核評價,突出對學生的職業技能評價,使院校畢業生在取得學歷證書的同時,取得相應的職業資格證書。我省中職院校基本上實行了“雙證書”制度,80%的高職院校和20%的普通高等院校開展了技能評價工作。
技工院校優秀教師可赴德國培訓
提升辦學實力,我省有21所技工院校列入國家中等職業基礎能力建設項目和國家中等職業教育示范校建設項目,有14所重點技工院校建成國家級高技能人才培訓基地,15所技工院校列入中等職業教育產教融合工程項目。
實施“百名優秀技能人才提升工程”和“百名技工院校骨干教師培養工程”,每年選派100名優秀技能人才到國內先進省市開展職業技能交流活動,選派100名技工院校骨干教師到天津職業技術師范大學等國內知名高校進行培訓,組織一批技工院校優秀骨干教師赴德國等發達國家或地區進行培訓。
“湖北工匠”評選表彰每人獎勵50萬元
我省做好國家級表彰的中華技能大獎、全國技術能手的推薦工作,全省共有12人獲中華技能大獎、85人榮獲全國技術能手榮譽稱號,8個單位獲“國家高技能人才培養突出貢獻獎”。
組織湖北省技能大師、湖北省技術能手、湖北省首席技師等省級選拔活動,省政府表彰兩屆湖北省技能大師共20名、技術能手355人,公布了三屆首席技師名單共300人。全省共有149名技能人才獲得國務院和省政府專項津貼。
每兩年開展“湖北工匠”評選表彰,每次評選10名“湖北工匠”,由省政府表彰并獎勵每人50萬元。
沖刺世界技能大賽選手教練等均有獎勵
我省出臺政策規定對職工技能競賽中取得優秀成績的選手,可以直接晉升職業技能等級。
以積極參加世界技能大賽為龍頭,我省每年組織開展省級競賽超過100個,參賽選手達50多萬人次,表彰技術能手、晉升職業資格等級1500多人次。
分別獎勵世界技能大賽金、銀、銅牌及優勝獎獲得者每人50萬元、30萬元、20萬元、10萬元,對入選世界技能大賽中國集訓隊及代表中國隊參賽的湖北選手、教練、專家團隊、訓練基地分別獎勵5萬-10萬元。
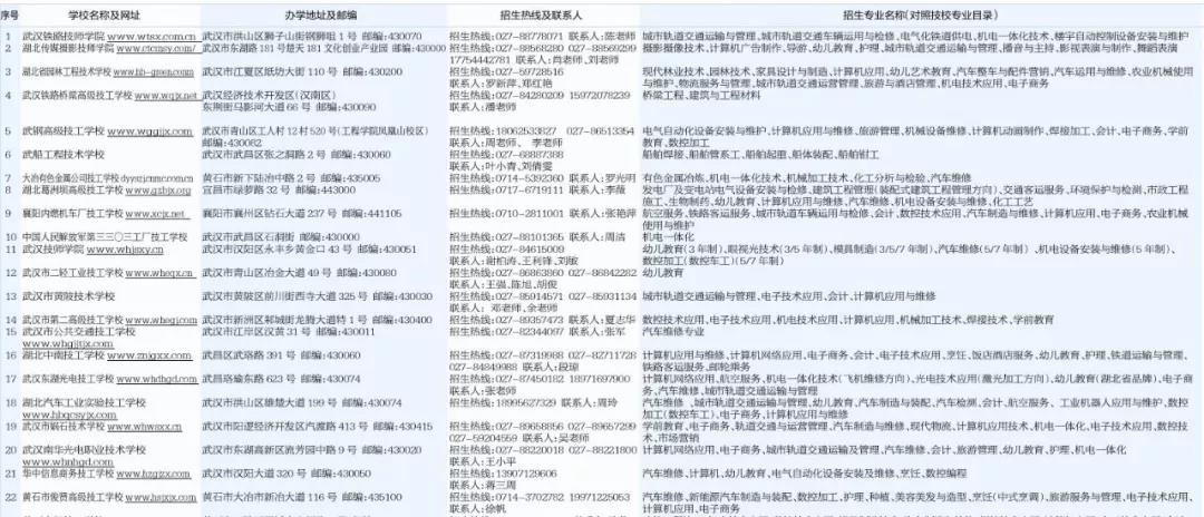
2019年湖北省技工院校招生信息(點擊圖片放大查看)




Copyright ? 2001-2025 湖北荊楚網絡科技股份有限公司 All Rights Reserved
互聯網新聞信息許可證 4212025003 -
增值電信業務經營許可證 鄂B2-20231273 -
廣播電視節目制作經營許可證(鄂)字第00011號
信息網絡傳播視聽節目許可證 1706144 -
互聯網出版許可證 (鄂)字3號 -
營業執照
鄂ICP備 13000573號-1
鄂公網安備 42010602000206號
版權為 荊楚網 www.cnhubei.com 所有 未經同意不得復制或鏡像